塑料包裝行業是全球性的、持續發展壯大的產業。伴隨著世界經濟的恢復和現代商業、物流產業的快速發展,二十世紀中期以來包裝產業迅速在全球崛起。由于具備保護商品、便于流通、方便消費、促進銷售和提升附加值等多重功能,包裝產品在現代社會得到越來越廣泛的應用,已成為商品流通中不可或缺的組成部分。
(一)塑料包裝行業定義
塑料包裝是指用塑料包裝。塑料是以合成或天然的高分子樹脂為主要材料。添加各種助劑后,在一定的溫度和壓力下具有延展性,冷卻后可以固定其形狀的一類材料。
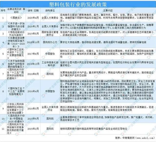
(二)塑料包裝行業相關政策
伴隨著中國經濟取得重大成就和現代商業、物流產業的快速發展,二十世紀中期以來塑料包裝產業迅速在中國崛起。對此我國也出臺了相關政策規范行業發展。

資料來源:中商產業研究院整理
(三)塑料包裝行業的市場現狀
中國是世界包裝制造和消費大國,塑料包裝在包裝產業總產值中的比例已超過30%,在食品、飲料、日用品及工農業生產各個領域發揮著不可替代的作用。近年來,我國塑料包裝行業一直處于穩定增長態勢,在包裝產品結構占比中僅次于紙包裝排名第二。
2019年,我國包裝行業規模以上企業(年主營業務收入2000萬元及以上全部工業法人企業)7,916家,企業數去去年增加86家。

數據來源:中商產業研究院整理
細分領域分析
2019年,全國包裝行業完成累計營業務收入10,032.53億元,同比增長1.06%,同比增長1.06%,增速比去年同期降低了5.47個百分點。其中,紙和紙板容器的制造占比28.88%;塑料薄膜制造占比26.96%;塑料包裝箱及容器制造占比15.87%;金屬包裝容器及材料制造占比11.64%;塑料加工專用設備制造占比6.49%;玻璃包裝容器制造占比6.08%;軟木制品及其他木制品占比4.1%。

數據來源:中商產業研究院整理
(四)塑料包裝市場規模
數據顯示,2017年中國塑料包裝市場市場規模為496.4億美元,預計到2025年年均復合增長率為4.4%。2020年全國塑料包裝市場規模預計為564億美元。

(五)塑料包裝行業的重點企業
隨著我國國民經濟持續穩定增長、居民收入水平不斷提高,我國居民消費規模擴大和消費續穩步擴大。與此同時,涌現出了許多極具競爭力的塑料包裝企業:

(六)塑料包裝行業前景分析
隨著我國國民經濟持續穩定增長,居民收入水平日漸提高,我國居民消費規模擴大和消費升級將是長期趨勢。受益于良好的國內經濟環境,我國塑料包裝箱及容器制造行業的市場空間未來將繼續穩步擴大。
(1)國民收入持續增長
近十年來,中國為世界經濟增長最快的經濟體之一,并在較長時期內仍保持較高的增長速度。國民收入水平的不斷提高為食品飲料等快速消費品市場提供了充足的增長動力,進而帶動下游市場需求的不斷增長。
另一方面,我國政府大力推動經濟結構轉型,使我國經濟轉向高質量增長路徑。作為國民經濟的重要組成部分,塑料包裝箱及容器制造行業將受惠于宏觀經濟的持續穩定增長,發展潛力巨大。
(2)下游主要行業發展穩定
飲料行業包括包裝飲用水行業的蓬勃發展為塑料包裝行業、提供了重要動力和基本保障。目前中國瓶裝水的人均消費量與全球其他發達國家尚有較大差距,隨著國家城鎮化發展的有序推進和人民生活水平的不斷提高,國內飲料市場發展潛力巨大。瓶裝水將逐漸取代高糖高熱量飲料成為主流。飲料行業的持續發展決定了當前時期和以后較長時期的飲料包裝業市場容量也將持續增長,且隨著飲料行業產品結構的調整以及新產品的不斷推出,飲料包裝也將呈現更多樣的發展格局和更廣闊的發展前景
(3)行業受國家產業政策支持
中國包裝工業的快速、健康發展和包裝生產在促進國民經濟建設、改善人民群眾物質文化生活中的作用日益顯現。近年來我國政府制定了一系列的產業政策,支持和推動塑料包裝行業向高性能、高質量、環保化方向發展。





??
??
??