2024年12月12日,中國輕工業聯合會科學技術獎勵委員會評審通過的《2024年度中國輕工業聯合會技術發明獎建議獲獎項目名單》《2024年度中國輕工業聯合會科技進步獎建議獲獎項目名單》在“中國輕工業聯合會”網站上向社會進行公示。造紙行業多個項目上榜科技進步獎,包括科技進步獎一等獎(2項)、科技進步獎二等獎(3項)、科技進步獎三等獎(5項)。
一等獎

二等獎

三等獎

2024年12月12日,中國輕工業聯合會科學技術獎勵委員會評審通過的《2024年度中國輕工業聯合會技術發明獎建議獲獎項目名單》《2024年度中國輕工業聯合會科技進步獎建議獲獎項目名單》在“中國輕工業聯合會”網站上向社會進行公示。造紙行業多個項目上榜科技進步獎,包括科技進步獎一等獎(2項)、科技進步獎二等獎(3項)、科技進步獎三等獎(5項)。
一等獎

二等獎

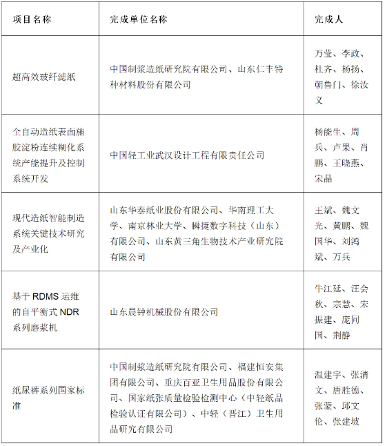
三等獎

??
??
??