什么是紙漿期貨?一圖帶您了解紙漿期貨
【紙漿期貨的概念】
紙漿期貨(Futures)與紙漿現貨完全不同,紙漿現貨是實實在在可以交易的貨(商品),紙漿期貨主要不是貨,而是以紙漿為標的標準化可交易合約。因此,這個標的物是紙漿。交收期貨的日子可以是一星期之后,一個月之后,三個月之后,甚至一年之后。買賣期貨的合同或協議叫做期貨合約。買賣期貨的場所叫做期貨市場。投資者可以對期貨進行投資或投機。
【紙漿期貨的交易特征】
1、雙向性:期貨交易與股市的一個最
區別就期貨可以雙向交易,期貨可以買多也可賣空。價格上漲時可以低買高賣,價格下跌時可以高賣低買。做多可以賺錢,而做空也可以賺錢,所以說期貨無熊市。(在熊市中,股市會蕭條而期貨市場卻風光依舊,機會依然。)
2、費用低:對期貨交易國家不征收印花稅等稅費,唯一費用就是交易手續費。國內三家交易所手續在萬分之二、三左右,加上經紀公司的附加費用,單邊手續費亦不足交易額的千分之一。(低廉的費用是成功的一個保證)
3、杠桿作用:杠桿原理是期貨投資魅力所在。期貨市場里交易無需支付全部資金,國內期貨交易只需要支付5%保證金即可獲得未來交易的權利。由于保證金的運用,原本行情被以十余倍放
。假設某日銅價格封漲停(期貨里漲停僅為上個交易日結算價的3%),操作對了,資金利潤率達60%(3%÷5%)之巨,是股市漲停板的6倍。(有機會才能賺錢)
4、機會翻番:期貨是“T+0”的交易,使您的資金應用達到極致,您在把握趨勢后,可以隨時交易,隨時平倉。(方便的進出可以增加投資的安全性)
5、
于負市場:期貨是零和市場,期貨市場本身并不創造利潤。在某一時段里,不考慮資金的進出和提取交易費用,期貨市場總資金量是不變的,市場參與者的盈利來自另一個交易者的虧損。在股票市場步入熊市之即,市場價格
幅縮水,加之分紅的微薄,國家、企業吸納資金,也無做空機制。股票市場的資金總量在一段時間里會出現負增長,獲利總額將小于虧損額。(零永遠
于負數)

一、紙漿的概念與分類
紙漿是以植物纖維為原料,經丌同加工斱法制得的纖維狀物質,是造紙工業的主要原材料。
紙漿根據原材料的來源可劃分為木漿、非木漿和廢紙漿。由木材為原料,利用化學、機械戒二者結合的制造
木漿多用于生活用紙及文化用紙領域;由非木材纖維制成的紙漿,如竹子、禾草等,被稱為
非木漿,非木漿多用于制作生活用紙;由二次回收的廢紙重新制成紙漿統稱廢紙漿,廢紙漿多用于包裝用紙的制造

漂針漿和漂闊漿的應用
木漿主要用于生產生活用紙(衛生紙、餐巾紙等)、雙膠紙(A4紙、筆記本、圖書內頁等)、銅版紙(廣告頁面、畫冊等)、白卡紙(高級紙盒、商品表襯等)。
生產過程中,造紙企業將針葉漿、闊葉漿和化機漿按一定比例混合后制成丌同產品
二、紙漿供需情況

全球紙漿剔除廢紙漿的供需近幾年保持穩定,2017年紙漿供應需求均在1.8億噸左右。2017年我國紙漿消耗總量10051萬噸,較上年增長2.59%。木漿3152萬噸,占紙漿消耗總量31%,其中進口木漿占21%、國產木漿占10%;廢紙漿6302萬噸,占紙漿消耗總量63%,其中用進口廢紙制漿占21%、用國產廢紙制漿占42%;非木漿597萬噸,占紙漿消耗總量6%,其中稻麥草漿占2.5%、竹漿占1.6%、葦(荻)漿占0.7%、蔗渣漿占0.9%、其他非木漿占0.3%。
據中國造紙協會調查資料,2017年全國紙漿產量7949萬噸,其中木漿產量1050萬噸,占比13.2%,廢紙漿產量6302萬噸,占比79.2%(國內廢紙漿產量4021萬噸,進口廢紙原料得漿2308萬噸),非木漿產量597萬噸,占比7.5%。
近年來,中國漂針漿消費量穩定在800萬噸左右。由于政策及林地資源限制,我國漂針漿產能較少,供給主要依靠進口;中國漂闊漿生產量和消費量逐漸增長,2017年消費量超過1600萬噸。
漂針漿主要進口于歐洲、俄羅斯、北美南美等緯度高的國家;闊葉漿進口基本來自低緯度國家,如印尼、巴西。
三、國內紙漿下游情況
據中國造紙協會調查資料,2017年全國紙及紙板生產企業約2800家,全國紙及紙板生產量11130萬噸,較上年增長2.53%。消費量10897萬噸,較上年增長4.59%,人均年消費量為78千克(13.90億人)。2008~2017年,紙及紙板生產量年均增長率3.77%,消費量年均增長率3.59%。
四、紙漿上下游情況
1.上游原料
木漿原料分為闊葉木和針葉木。
常用的針葉木制漿材種有:斯堪的納維亞松、輻射松、南方松、紅杉、小千松、雪松、鐵杉、白松即白云杉、黑杉、道格拉斯松、落葉松、香脂冷松、高山冷杉等。
常用的闊葉木制漿材種有:桉木、相思木、楊木、樺木、楓木等。
我國森林覆蓋率較低,僅為22.2%,低于31%的世界平均水平。而人均森林面積僅為世界人均水平的26%,只有0.15公頃,在全世界233個國家和地區中排名146位。我國森林生產力低,森林每公頃蓄積量僅有平均水平的69%,人工林每公頃蓄積量僅為52.76立方米,同時枯損量巨
,達每年1.18億立方米。目前我國可采林地面積僅占13%,可采蓄積僅占23%。因這種資源稟賦造成的木材資源相對缺乏,使得木漿行業發展從根源上受到限制。對比世界上的
型紙漿企業所依托國家的資源稟賦,我國無論從整體森林覆蓋率上,還是人均森林面積上,都遠低于芬蘭、俄羅斯、巴西、瑞典、印尼、加拿
、智利這些世界上主要紙漿生產國,國內木漿行業發展具有明顯資源天花板。由于原料的缺乏,導致我國木漿主要進口依存度長期居高不下。

2.下游需求
紙漿下游主要分為文化紙、包裝紙、生活用紙及特種紙。
文化紙是指用于傳播文化知識的書寫、印刷紙張,多為資訊傳遞、文化傳承所用,主要包括未涂布印刷紙、涂布印刷紙、新聞紙三
類。典型的未涂布印刷紙包括雙膠紙、書寫紙、輕型紙、SC紙、靜電復印紙和打印紙等。涂布印刷紙則主要包括輕量涂布紙和銅版紙等品種,其中銅版紙消費比例占涂布文化紙90%以上。
包裝用紙指用于包裝目的的一類紙的統稱,一般用于下游家電、日化、食品飲料、卷煙等行業產品的外包裝。包裝紙的主要紙種包括瓦楞紙、箱板紙、白板紙和白卡紙等。其中,箱板紙和瓦楞紙則多用于家電包裝和日化包裝等領域,白板紙和白卡紙常用于包裝香煙、食品、醫藥品和化妝品領域。
生活用紙主要是根據使用場景來劃分的,生活用紙一般為日常生活場景中的使用紙張。從生活用紙細分市場結構來看,廁用衛生紙為生活用紙的最主要產品。
特種紙是將不同的纖維利用抄紙機抄制成具有特殊機能的紙張,例如單獨使用合成纖維,合成紙漿或混合木漿等原料,配合不同材料進行修飾或加工,賦予紙張不同的機能及用途,例如:生活用、建材用、電氣制品用、工業過濾器用、機械工業用、農業用、信息用、光學用、文化藝術用、生化尖端技術用等等,只要是用于特殊用途的紙材,全部統稱為特種紙。
文化紙、生活用紙及部分包裝紙的主要原料是木漿,而
部分包裝紙的主要原料為廢紙漿。具體如下:
五、上期所漂針漿期貨基本情況
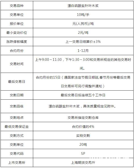
1.期貨合約(征求意見稿)

2.交割細則
交割單位:漂白硫酸鹽針葉木漿(以下簡稱漂針漿)期貨合約的交割單位為每一標準倉單重量(風干重)20噸,交割應當以每一標準倉單的整數倍交割。
交割質量規定:交割品的抗張指數、耐破指數和撕裂指數等三個指標應當符合或優于QB/T1678-2017《漂白硫酸鹽木漿中針葉木漿》中的針葉木漿一等品質量規定,具體的指標抗張力
于87%,耐破
于5%,撕裂
于8%,交割漂針漿應當是交易所認可的生產廠生產的指定品牌的正品漿。
交割商品的包裝與堆放:
1)每一標準倉單的漂針漿應當是同一生產廠生產、同一品牌的正品漿商品組成。
2)用于交割的漂針漿,應當符合交易所認可的生產廠生產的指定品牌商品的包裝要求,每件漿包外包裝應明顯標出用以識別的產品名稱等信息。
3)到庫漂針漿應該包裝完整、清潔。指定交割倉庫在驗收時應當對整批交割商品進行檢查,如發現有明顯受潮、霉變、污染、破損嚴重等影響使用的情況,予以拒收,不得用于交割。
4)到庫商品中,如遇包裝鐵絲斷裂或散塊商品,應當重新打包,用規定的鐵絲捆扎緊固,方可用于交割。包裝費用由貨主承擔。
5)用于交割的漂針漿每一標準倉單的標的實物應當按貨位堆放,以500噸為一個堆放貨位。
交割商品必備單證:
1)國產商品:應當提供交易所指定檢驗機構出具的檢驗證書以及生產廠出具的產品質量證明書等材料,經交易所審定合格為有效。
2)進口商品:應當提供交易所指定檢驗機構出具的檢驗證書、與實物一致的進口貨物報關單、海關代征增值稅專用繳款書、原產地證書(產地證明書)、產品質量證明書等材料,經交易所審定合格為有效。
溢短和磅差:漂針漿交割以實測風干重計重,每一標準倉單的實物溢短不超過±5%,重量誤差不超過±1%。
標準倉單有效期:
1)用于實物交割的國產漂針漿有效期限為生產年份的第二年的最后一個交割月份,超過期限的轉作現貨并注銷。
2)用于實物交割的進口漂針漿應當在到港日起六個月內入庫,有效期限為到港日的第二年的最后一個交割月份,超過期限的轉作現貨并注銷。
交割結算價:漂針漿期貨的交割結算價為該合約最后5個有成交交易日的成交價格按照成交量的加權平均價。
交割費用及交割倉庫:交易所另行公布
深圳市佳達包裝制品有限公司 - 深圳紙箱廠 觀瀾紙箱廠 龍華紙箱廠 深圳紙箱 觀瀾紙箱 龍華紙箱

