三家龍頭紙企宣布停機計劃,預計2026年初減產約27萬噸包裝紙
本周,玖龍、理文和山鷹陸續宣布2026年1-2月檢修計劃。根據目前已經發布的停機通知,預計減產約27萬噸包裝紙,其中絕大多數為箱板瓦楞紙。
山鷹國際國內7大基地共12臺箱板瓦楞紙機將在1月1-13日期間輪停5-10天,按照設計產能計算,預計削減市場供應約10.8萬噸。

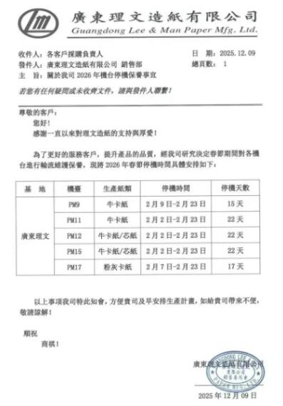
在廣東理文,5臺紙機將在2月停機15-22天,預計減產箱板瓦楞紙9.3萬噸和3萬噸灰底白板紙。該基地還有一臺箱板瓦楞紙機PM7.并未出現在此次停機計劃中。

玖龍紙業泉州基地的PM36將從1月18日停機至2月1日,預計減產箱板紙1.3萬噸。此外,玖龍北海基地的PM48將在1月底減產約2.6萬噸箱板紙。






??
??
??